DACチップの標準回路について  -意外と音質に影響を与えているかも-

はじめに

DAコンバーターの音質はまずDACチップによって音が変わると考えるのが普通です。ところが実際にはDACチップの性能・音質以外の要因も結構影響していることもあるのではという話です。

DACチップにはデータシートというものが必ずあって、仕様の他に電気特性とか標準的な使用方法(回路)、推奨する実装パターンなどが記載されています。DACチップを使用する側としては、その性能をフルに発揮するために最初に標準回路で装置を設計する事が多いと思います。実はそのデータシートに記載されている標準回路には結構個性があるのです。

DACチップの回路はこんな感じです。

それでは3社のDACチップに記載されている標準回路を比較して見ましょう。

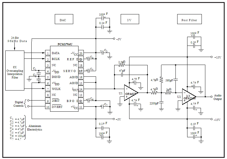
PCM-1704(TI)

古いチップで恐縮ですが、テキサス・インスツルメンツ社のDAC、PCM1704です。ラダー抵抗にスイッチで電流をON/OFFして信号を作る古典的なマルチビットDACです。このチップは+-の電源供給が必要です。その信号出力部はお手本の様な回路です。OPアンプによるIV変換回路の後に、OPアンプによるローパスフィルターで構成されています。

 

ES9018(ESS)

実はES9018のデータシートは開示することは出来ません。ですのでWebで検索して出てきた回路図を示します(この回路図はhttp://www.teddigital.com/ES9008B_tech.htmに掲載されているものです)。一見さっきの回路と同じ様に見えますが、初段のIV変換用OPアンプの基準電圧がREFと記載された定電圧源に接続されています(先程はGND接続でした)。

最近のDACチップは+電源の供給だけになっているので、どうしても出力にオフセットが乗ります。それを補正するためにGND基準ではなく、一定の電圧を載せる必要があります。回路的には安定化電源で簡単に実現できるのですが、安定化電源の出力には50uV程度のノイズがありますので、安易なREF電圧源を使用すると出力電圧にもそのままそのノイズが重畳してしまいます。

それに非常に違和感があるのがOPアンプ(三角)の代わりにロジック回路のシンボル(三角に丸)が使用されているところで、アナログ回路の設計者から見ると非常に違和感があります。例えるならカレーライスにご飯ではなくパンが載っている感じでしょうか。おそらくESS社の設計者はデジタルにはめっぽう強いが、アナログ回路のことはちんぷんかんぷんなんだと思います。

加えて回路定数が妙で、このまま使用すると高周波ノイズだらけになるのでは?という定数なのです。

さらに、チップの端子配置もアナログとデジタルが交互に配置されていて、幾何学的には綺麗かもしれませんが、実装パターンでデジタルとアナログを分離できない、変テコな配置になっています。

ES社のDACチップを使用したDAコンバーターは機器による音質差が非常に大きいのですが、この辺の設計手腕が影響しているのだと思います。

AK4490(AsakiKasei)

この回路図は非常に特徴があります。最初にローパスフィルターが入っているのです。一般にDACチップは電流出力なので、最初にIV変換が来るのですが、このチップは電圧出力なのでこういうことが出来るのでしょう。それとオフセットを補正するのに最初に100uFのコンデンサを接続しています。100uFというと必然的に電解コンデンサーになりますが、非常に敏感な信号部に電解コンというのは、ワタシ的にはちょっと抵抗があります。あるDACではこの大事な部分に積層チップコンデンサを使用しているものがありましたが、そうなるとこの部分で相当な癖がつくんじゃないかと余計な心配をしてしまいます。

以上、ざっと3種のDACチップの回路図について特徴と感想を述べてみました。

コメントを残す